|
国务院办公厅关于印发生产者责任
延伸制度推行方案的通知
国办发〔2016〕99号
各省、自治区、直辖市人民政府,国务院各部委、各直属机构:
《生产者责任延伸制度推行方案》已经国务院同意,现印发给你们,请认真贯彻执行。
国务院办公厅
2 016年12月25日
(此件公开发布)
生产者责任延伸制度推行方案
生产者责任延伸制度是指将生产者对其产品承担的资源环境责任从生产环节延伸到产品设计、流通消费、回收利用、废物处置等全生命周期的制度。实施生产者责任延伸制度,是加快生态文明建设和绿色循环低碳发展的内在要求,对推进供给侧结构性改革和制造业转型升级具有积极意义。近年来,我国在部分电器电子产品领域探索实行生产者责任延伸制度,取得了较好效果,有关经验做法应予复制和推广。为进一步推行生产者责任延伸制度,根据《中共中央 国务院关于印发<生态文明体制改革总体方案>的通知》要求,特制定以下方案。
一、总体要求
(一)指导思想。全面贯彻党的十八大和十八届三中、四中、五中、六中全会精神,按照党中央、国务院决策部署,紧紧围绕统筹推进“五位一体”总体布局和协调推进“四个全面”战略布局,牢固树立创新、协调、绿色、开放、共享的发展理念,加快建立生产者责任延伸的制度框架,不断完善配套政策法规体系,逐步形成责任明确、规范有序、监管有力的激励约束机制,通过开展产品生态设计、使用再生原料、保障废弃产品规范回收利用和安全处置、加强信息公开等,推动生产企业切实落实资源环境责任,提高产品的综合竞争力和资源环境效益,提升生态文明建设水平。
(二)基本原则。
政府推动,市场主导。充分发挥市场在资源配置中的决定性作用,更好发挥政府规划引导和政策支持作用,形成有利的体制机制和市场环境。
明晰责任,依法推进。强化法治思维,逐步完善生产者责任延伸制度相关法律法规和标准规范,依法依规明确产品全生命周期的资源环境责任。
有效激励,强化管理。创新激励约束机制,调动各方主体履行资源环境责任的积极性,形成可持续商业模式。加强生产者责任延伸制度实施的监督评价,不断提高管理水平。
试点先行,重点突破。合理确定生产者责任延伸制度的实施范围,把握实施的节点和力度。坚持边试点、边总结、边推广,逐步扩大实施范围,稳妥推进相关工作。
(三)工作目标。到2020年,生产者责任延伸制度相关政策体系初步形成,产品生态设计取得重大进展,重点品种的废弃产品规范回收与循环利用率平均达到40%。到2025年,生产者责任延伸制度相关法律法规基本完善,重点领域生产者责任延伸制度运行有序,产品生态设计普遍推行,重点产品的再生原料使用比例达到20%,废弃产品规范回收与循环利用率平均达到50%。
二、责任范围
(一)开展生态设计。生产企业要统筹考虑原辅材料选用、生产、包装、销售、使用、回收、处理等环节的资源环境影响,深入开展产品生态设计。具体包括轻量化、单一化、模块化、无(低)害化、易维护设计,以及延长寿命、绿色包装、节能降耗、循环利用等设计。
(二)使用再生原料。在保障产品质量性能和使用安全的前提下,鼓励生产企业加大再生原料的使用比例,实行绿色供应链管理,加强对上游原料企业的引导,研发推广再生原料检测和利用技术。
(三)规范回收利用。生产企业可通过自主回收、联合回收或委托回收等模式,规范回收废弃产品和包装,直接处置或由专业企业处置利用。产品回收处理责任也可以通过生产企业依法缴纳相关基金、对专业企业补贴的方式实现。
(四)加强信息公开。强化生产企业的信息公开责任,将产品质量、安全、耐用性、能效、有毒有害物质含量等内容作为强制公开信息,面向公众公开;将涉及零部件产品结构、拆解、废弃物回收、原材料组成等内容作为定向公开信息,面向废弃物回收、资源化利用主体公开。
三、重点任务
综合考虑产品市场规模、环境危害和资源化价值等因素,率先确定对电器电子、汽车、铅酸蓄电池和包装物等4类产品实施生产者责任延伸制度。在总结试点经验基础上,适时扩大产品品种和领域。
(一)电器电子产品。制定电器电子产品生产者责任延伸政策指引和评价标准,引导生产企业深入开展生态设计,优先应用再生原料,积极参与废弃电器电子产品回收和资源化利用。
支持生产企业建立废弃电器电子等产品的新型回收体系,通过依托销售网络建立逆向物流回收体系,选择商业街区、交通枢纽开展自主回收试点,运用“互联网+”提升规范回收率,选择居民区、办公区探索加强垃圾清运与再生资源回收体系的衔接,大力促进废弃电器电子产品规范回收、利用和处置,保障数据信息安全。率先在北京市开展废弃电器电子产品新型回收利用体系建设试点,并逐步扩大回收利用废弃物范围。
完善废弃电器电子产品回收处理相关制度,科学设置废弃电器电子产品处理企业准入标准,及时评估废弃电器电子产品处理目录的实施效果并进行动态调整。加强废弃电器电子产品处理基金征收和使用管理,建立“以收定支、自我平衡”的机制。强化法律责任,完善申请条件,加强信息公开,进一步发挥基金对生产者责任延伸的激励约束作用。
(二)汽车产品。制定汽车产品生产者责任延伸政策指引,明确汽车生产企业的责任延伸评价标准,产品设计要考虑可回收性、可拆解性,优先使用再生原料、安全环保材料,将用于维修保养的技术信息、诊断设备向独立维修商(包括再制造企业)开放。鼓励生产企业利用售后服务网络与符合条件的拆解企业、再制造企业合作建立逆向回收利用体系,支持回收报废汽车,推广再制造产品。探索整合汽车生产、交易、维修、保险、报废等环节基础信息,逐步建立全国统一的汽车全生命周期信息管理体系,加强报废汽车产品回收利用管理。
建立电动汽车动力电池回收利用体系。电动汽车及动力电池生产企业应负责建立废旧电池回收网络,利用售后服务网络回收废旧电池,统计并发布回收信息,确保废旧电池规范回收利用和安全处置。动力电池生产企业应实行产品编码,建立全生命周期追溯系统。率先在深圳等城市开展电动汽车动力电池回收利用体系建设,并在全国逐步推广。
(三)铅酸蓄电池、饮料纸基复合包装。对铅酸蓄电池、饮料纸基复合包装等产业集中度较高、循环利用产业链比较完整的特定品种,在国家层面制定、分解落实回收利用目标,并建立完善统计、核查、评价、监督和目标调节等制度。
引导铅酸蓄电池生产企业建立产品全生命周期追溯系统,采取自主回收、联合回收或委托回收模式,通过生产企业自有销售渠道或专业企业在消费末端建立的网络回收铅酸蓄电池,支持采用“以旧换新”等方式提高回收率。备用电源蓄电池、储能用蓄电池报废后交给专业企业处置。探索完善生产企业集中收集和跨区域转运方式。率先在上海市建设铅酸蓄电池回收利用体系,规范处理利用采取“销一收一”模式回收的废铅酸蓄电池。
开展饮料纸基复合包装回收利用联盟试点。支持饮料纸基复合包装生产企业、灌装企业和循环利用企业按照市场化原则组成联盟,通过灌装企业销售渠道、现有再生资源回收体系、循环利用企业自建网络等途径,回收废弃的饮料纸基复合包装。鼓励生产企业根据回收量和利用水平,对回收链条薄弱环节给予技术、资金支持,推动实现回收利用目标。
四、保障措施
(一)加强信用评价。建立电器电子、汽车、铅酸蓄电池和包装物4类产品骨干生产企业落实生产者责任延伸的信用信息采集系统,并与全国信用信息共享平台对接,对严重失信企业实施跨部门联合惩戒。建立4类产品骨干生产企业履行生产者责任延伸情况的报告和公示制度,并率先在部分企业开展试点。建立生产者责任延伸的第三方信用认证评价制度,引入第三方机构对企业履责情况进行评价核证。定期发布生产者责任延伸制度实施情况报告。
(二)完善法规标准。加快修订循环经济促进法、报废汽车回收管理办法、废弃电器电子产品回收处理管理条例,适时制定铅酸蓄电池回收利用管理办法、新能源汽车动力电池回收利用暂行办法、强制回收产品和包装物名录及管理办法、生产者责任延伸评价管理办法。建立完善产品生态设计、回收利用、信息公开等方面标准规范,支持制定生产者责任延伸领域的团体标准。开展生态设计标准化试点。建立统一的绿色产品标准、认证、标识体系,将生态设计产品、再生产品、再制造产品纳入其中。
(三)加大政策支持。研究对开展生产者责任延伸试点的地区和相关企业创新支持方式,加大支持力度。鼓励采用政府和社会资本合作(PPP)模式、第三方服务方式吸引社会资本参与废弃产品回收利用。建立绿色金融体系,落实绿色信贷指引,引导银行业金融机构优先支持落实生产者责任延伸制度的企业,支持符合条件的企业发行绿色债券建设相关项目。通过国家科技计划(专项、基金等)统筹支持生态设计、绿色回收、再生原料检测等方面共性关键技术研发。支持生产企业、资源循环利用企业与科研院所、高等院校组建产学研技术创新联盟。
(四)严格执法监管。开展再生资源集散地专项整治,取缔非法回收站点。加强对报废汽车、废弃电器电子产品拆解企业的资质管理,规范对铅酸蓄电池等特殊品种的管理。严格执行相关法律法规和标准,依法依规处置达不到环境排放标准和安全标准的企业,查处无证经营行为。建立定期巡视和抽查制度,持续打击非法改装、拼装报废车和非法拆解电器电子产品等行为。
(五)积极示范引导。加大再生产品和原料的推广力度,发挥政府等公共机构的带头示范作用,实施绿色采购目标管理,扩大再生产品和原料应用,率先建立规范、通畅、高效的回收体系。遴选一批生产者责任延伸制度实施效果较好的项目进行示范推广。加强生产者责任延伸方面的舆论宣传,普及绿色循环发展理念,引导社会公众自觉规范交投废物,积极开展垃圾分类,提高生态文明意识。
各地区、各部门要高度重视推行生产者责任延伸制度的重要意义,加强组织领导,扎实推进工作。发展循环经济工作部际联席会议要把推行生产者责任延伸制度作为重要工作内容,加强顶层设计,统筹推进各项工作。国家发展改革委要细化实施方案,制定时间表、路线图,加强统筹协调和分类指导,重大情况及时向国务院报告。科技部、工业和信息化部、财政部、环境保护部、住房城乡建设部、商务部、人民银行、工商总局、质检总局、国务院法制办等部门要密切配合、形成合力,按照职责分工抓好落实。各地区要根据本地实际抓好具体实施,有力推进生产者责任延伸工作。
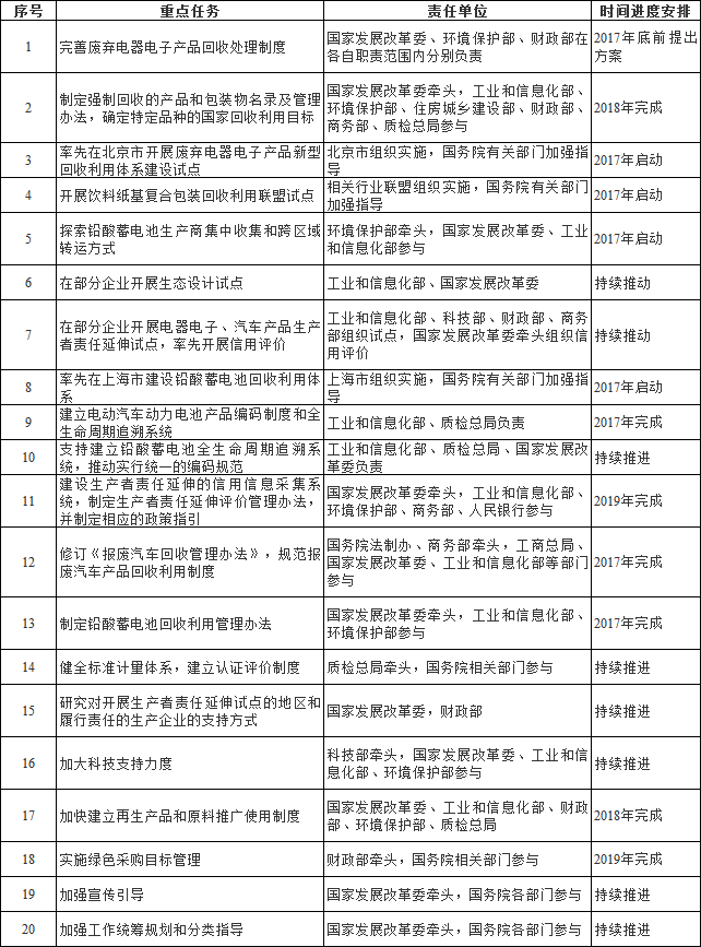
附件
重点任务分工及进度安排表
![]() (责任编辑:田子能) |

